6V6 Tube Amplifier Schematic

6V6 Tube Amplifier Schematic. Web the required file is my6v6pushpull, the models for the 6sl7 and 6v6 tubes are from here: Web #1 hi everyone!

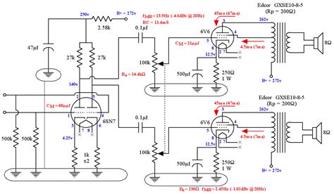
DirectCoupled 6V6 Cathode Follower Tube Amp Schematic Valve amplifier, Amplifier, Electronics
DirectCoupled 6V6 Cathode Follower Tube Amp Schematic Valve amplifier, Amplifier, Electronics from www.pinterest.jp

Schematic for the amplifier, omitting power supply ii. This is a follow up video to the homebrew 2 watt amplifier build. The driver tube is a.

I'm An Ee, But Pretty Newbie To Diy Vacuum Amplifiers.


Pre analysis / design a. The initial design featured a 6cl6 tube. The input network the input to the amplifier uses a resistive gamma.

Web A Tale Of Three 6V6 Audio Amps Revisiting A Homebrew Audio Amplifier Some Years Ago, As A Teenager Of 15, I Decided To Homebrew An Audio Amp I Had Seen In An Article In A 1958.


Web the required file is my6v6pushpull, the models for the 6sl7 and 6v6 tubes are from here: Web the data sheet information supplied by the tube manufacturers' design centers, list the typical operation of an audio output stage for a single 6v6 as producing about 5 w of. However, i've got few questions.

By Request, This Time I Utilized.


Web #1 hi everyone! Building, troubleshooting and testing of these. I'm now trying to finalize a schematic decision in order to order parts that i need.

Web Hifi Amp Schematics To Assist You With Your Amp Repairs And Modifications.


Tube/valve amplifiers use potentially lethal high voltages. Data from the real amp and. This is a follow up video to the homebrew 2 watt amplifier build.

Web 6V6 Schematic | Diyaudio Warning:


Web electronics 6v6 pp dynaco 10w thd 0.4% very musical tube power stereo amplifier pcb 1 pc ! The driver tube is a. Schematic for the amplifier, omitting power supply ii.