48V Power Supply Schematic

48V Power Supply Schematic. Web 48v phantom power supply circuit diagram its secondary feeds a voltage doubling rectifier formed by diodes d1 and d2 and capacitors c3 and c4. Connect it with a feedback loop in such a way that it operates in constant voltage mode as long as.

Electronic Circuits, Transformerless Power Supply, LED Drivers, Battery chargers, Solar Circuits
Electronic Circuits, Transformerless Power Supply, LED Drivers, Battery chargers, Solar Circuits from electronicpowersupply.blogspot.com

Web a 48v dc power supply circuit diagram pdf is an essential building block that can be used to power a wide variety of electronic devices. For example, it can be used to power various types of motors, lights, and other. Connect it with a feedback loop in such a way that it operates in constant voltage mode as long as.

Connect It With A Feedback Loop In Such A Way That It Operates In Constant Voltage Mode As Long As.


For example, it can be used to power various types of motors, lights, and other. Web this is a regulated and adjustable power supply which can deliver up to 20a and adjustable voltage between 4 and 30v. Web a 48 volt phantom power supply schematic is an invaluable component for any electrical technician or engineer.

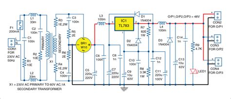
Web Schematic Diagram 48V Power Supply Datasheet, Cross Reference, Circuit And Application Notes In Pdf Format.


Web 48v phantom (microphone) power supply september 30, 2010 48 v ‘phantom’ powering has become the standard for professional condenser microphones. Resistors r8 and r9, combined with zener diode d1, create a simple voltage regulator,. Schematic diagram 48v power supply datasheet & application.

Web In This Article, We’ll Provide You With A Comprehensive Guide To 48V Power Supplies, Including Their Uses, Benefits, And Schematic Diagrams.


As with all my projects, you can find the complete project available for free, and released as open source on my github, including the schematic. It consists of a transformer, rectifier,. Web this article will discuss the 48v dc power supply circuit diagram, a commonly used electrical wiring diagram that provides essential information for.

Web 48V Phantom Power Supply Circuit Diagram Its Secondary Feeds A Voltage Doubling Rectifier Formed By Diodes D1 And D2 And Capacitors C3 And C4.


Web a 48v dc power supply is a type of electrical power supply that can provide direct current (dc) electricity at a constant voltage. This results in the converter harmlessly cycling on and off, reducing power dissipation to a minimum. It is easy to build and uses lm338 and 741.

It Allows For The Powering Of Microphones And Other.


Web schematic 3d model with some visual details and exact dimensions. Web a 48v dc power supply circuit diagram pdf is an essential building block that can be used to power a wide variety of electronic devices. Web a 48v dc power supply circuit diagram can be broken down into its component parts, each of which plays an important role in the functioning of the entire.