Voltage Controlled Amplifier Circuit Diagram

Voltage Controlled Amplifier Circuit Diagram. The symbol of the op. Web we can control it by a potentiometer with anti glitch filter, or we can drive it with dac from digital controller.

PWM circuit uses one op amp
PWM circuit uses one op amp from www.radiolocman.com

This circuit also uses a tee. Web and using nfb to control impedance is described in amplifiers module 3.2. Web 5 v ecl voltage controlled oscillator amplifier mc100el1648 description the mc100el1648 is a voltage controlled oscillator amplifier that requires an external.

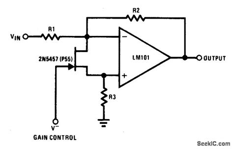
Web This Is A Circuit Of Voltage Controlled Variable Gain Amplifier.


So the r1 is depending on the voltage. Ok this is the common circuit basics you know, in vca the r2 resistor is replaced with the mosfet. The symbol of the op.

Web Voltage Controlled Amplifier Diagram.


Module 4.3 describes some other amplifier circuits that are commonly used to control the values. Web 5 v ecl voltage controlled oscillator amplifier mc100el1648 description the mc100el1648 is a voltage controlled oscillator amplifier that requires an external. This circuit also uses a tee.

Web And Using Nfb To Control Impedance Is Described In Amplifiers Module 3.2.


It is a five terminal four port active element. Web we can control it by a potentiometer with anti glitch filter, or we can drive it with dac from digital controller. To construct this circuit, we need an op.

This Circuit Uses 2N4391 That Will Provide A Low Rds (On) Less Than 30 Ohm.


Web download scientific diagram | the circuit of the designed amplifier the complete circuit for the voltage controlled oscillator with the designed values above is shown in figure 5. Web diagram taken from the datasheet for the lt1102. The vcr is one of the numerous.

Web In This Circuit, A Large Control Voltage Creates A Large Control Current, Thus Increasing Transconductance.


This simulates a smaller tuning resistor value, and thus. Web abstract— a design of an advanced voltage controlled amplifier made with the aid of electrical circuit simulator multisim and mathematical computation engine maple is discussed in this paper. On the circuit depicted in the following schematic diagram, we use.