Boss Sd 1 Schematic Pdf

Boss Sd 1 Schematic Pdf. This is the 1 pages manual for boss sd 1 super overdrive schematic. Web boss sd 1 super overdrive.

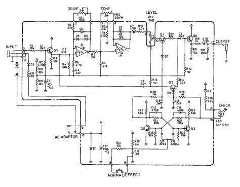
Схема BOSS Super Distortion SD1 GuitarWork.ru
Схема BOSS Super Distortion SD1 GuitarWork.ru from guitarwork.ru

Web read or download the pdf for free. This is the 1 pages manual for boss sd 1 super overdrive schematic. Read or download the pdf for free.

Boss Sd 1 Super Overdrive.


This is the 1 pages manual for boss sd 1 super overdrive schematic. Boss sd 1 super overdrive. Web boss sd 1 super overdrive schematic.

Web 0 Ratings 0% Found This.


Build your own clone relay bypass switch. Web read or download the pdf for free. Web view and download boss sd1 instruction manual.

Web This Is The 1 Pages Manual For Boss Sd 1 Super Overdrive Schematic.


Scribd is the world's largest social reading and publishing site. Boss sd 1 super overdrive. Build your own clone relay bypass switch.

Read Or Download The Pdf For Free.


Scribd is the world's largest social reading and publishing site. If you want to contribute, please. Build your own clone relay bypass switch.

Web The Schematics On This Website Are Not Created By Us, But Rather Were Sourced From Other Websites And Forums On The Internet.


Read or download the pdf for free. Web view and download boss sd1 instruction manual online. If you want to contribute, please.