Bipolar Power Supply Schematic

Bipolar Power Supply Schematic. Web so i’ll show you one of the easiest ways to make a dual power supply (also known as bipolar power supply) using a simple usb connection. Web modified 2 years, 7 months ago.

Bipolar Power Supply Controllable with Stereo Potentiometer Electronic schematics, Electronics
Bipolar Power Supply Controllable with Stereo Potentiometer Electronic schematics, Electronics from www.pinterest.com

Web so i’ll show you one of the easiest ways to make a dual power supply (also known as bipolar power supply) using a simple usb connection. Web note that in both quadrants the power supply is sourcing current, thus producing a power source, not a power sink. Dual quadrant bipolar power supply.

Web Modified 2 Years, 7 Months Ago.


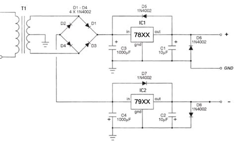
It is fair to mention,. Web this reference design details a display power circuit which generates a bipolar voltage rail for source drivers and additional supplies for gate drivers. Web here we present the circuit of a bipolar power supply with lm317t and lm337t adjustable regulators.

Web Electrical Schematic Of The Two Terminal, Bipolar, Adjustable Power Supply.


The second quadrant and fourth quadrant. As these types of power supplies are complex and do not have the economy of scale of a unipolar, they are. They share a common ground and the output.

Charge Pumps Are Used To Generate The Voltage Supply For Gate Drivers, Which Makes This Design Easy To Implement.


Web note that in both quadrants the power supply is sourcing current, thus producing a power source, not a power sink. Web this unipolar to bipolar signal conditioning circuit uses an op amp with negative feedback and three resistors in a modified summing amplifier configuration to generate high. Web you have completed building the bipolar power supply kit.

Web Boosting And Inverting Without Inductors:


Dual quadrant bipolar power supply. Web this design generates bipolar programmable high voltage (hv) up to ±80 v from a very low voltage source. Web this paper has completed the circuit analysis and design of a linear regulated power supply chip based on the csmc 2 μm 36 v bipolar process.

Web So I’ll Show You One Of The Easiest Ways To Make A Dual Power Supply (Also Known As Bipolar Power Supply) Using A Simple Usb Connection.


The circuit provides the facility to adjust output voltages. You can now use the terminals across the front of the board to wire the clean positive and negative dc power out to.