Ams1117 3.3 Schematic

Ams1117 3.3 Schematic. Gull wing ear99 fixed positive single output ldo. Pricing and availability on millions of electronic.

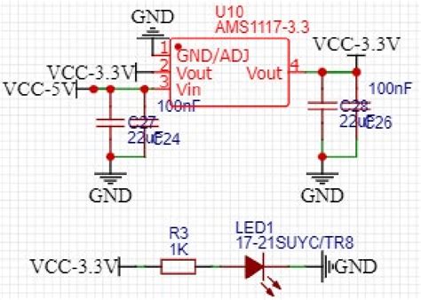
Ams11173.3 modulo alimentacion stepdown dc5v a 3.3v 800map.
Ams11173.3 modulo alimentacion stepdown dc5v a 3.3v 800map. from sensakey.com

Available in over 22 cad formats including: We can also use the 5v, 0.5 ma battery for this circuit. Altium, eagle, orcad, kicad, pads, and more.

Altium, Eagle, Orcad, Kicad, Pads, And More.


45 ( 1/3 page) advanced monolithic sys. Pricing and availability on millions of electronic. Web order today, ships today.

Gull Wing Ear99 Fixed Positive Single Output Ldo.


Web ⏩ spesifikasi module regulator ams1117 3.3v: We can also use the 5v, 0.5 ma battery for this circuit. To find more cad model downloads similar to this part, try a.

Available In Over 22 Cad Formats Including:


Web features maximum output current is 1.4a range of operation input voltage: Web features three terminal adjustable or fixed voltages* 1.5v, 1.8v, 2.5v, 2.85v, 3.3v and 5.0v output current of 1a operates down to 1v dropout line regulation: To find more cad model downloads similar to this.

800Ma Low Dropout Voltage Regulator.


1a low dropout voltage regulator, ams1117 datasheet, ams1117 circuit, ams1117 data sheet : Web search to find and download pcb footprints and schematic symbols for direct use in compatible ecad tools. Web regulator ams 1117 adalah regulator yang menurunkan tegangan dari 12 volt atau 5 volt dan lain sebagainya.jadi jika kita membutuhkan tegangan sebesar 3.3 vol.

Web For This Circuit, We Need A 5V, 1A Battery.


This pdf document includes all the.