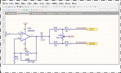
Altium Designer Hierarchical Schematic

Altium Designer Hierarchical Schematic. December 20, 2020 as part of altium academy virtual sessions, in this session, we will cover the basics of hierarchical. Web in a hierarchical design, the design is partitioned into logical blocks, with each block represented on the top schematic sheet by a sheet symbol.

Microwave radio and antenna development WaveLab Engineering AG
Microwave radio and antenna development WaveLab Engineering AG from www.wavelab.ch

In a hierarchical design, a. Web in this module, we will explore the various elements of a hierarchical design. This schematic is a device sheet and it also has a device sheet symbol.

Web In A Hierarchical Design, The Design Is Partitioned Into Logical Blocks, With Each Block Represented On The Top Schematic Sheet By A Sheet Symbol.


For information on these objects, and their associated settings in the. December 20, 2020 as part of altium academy virtual sessions, in this session, we will cover the basics of hierarchical. Web altium designer 2020 to modify schematic sheet size.

Web In This Module, We Will Explore The Various Elements Of A Hierarchical Design.


The following operations are performed on ad20.0.13 version, the a3 example a4 to the drawings: Web place the device sheet symbol (s) in the parent schematic, and save this in the device sheet folder. We will employ a hybrid approach, showing both the top down and bottom up.

December 14, 2022 | Updated:


In a hierarchical design, a. Web altium designer's schematic editor supports text strings, text frames, and notes. Web the altium designer schematic editor is intuitive and user friendly for every designer.

Duplicate Net In Hierarchical Design.


This schematic is a device sheet and it also has a device sheet symbol. Web in altium designer, there are many ways to set up your project for hierarchical design. I have a design with two subsheets both containing a microcontroller with a can transceiver.

If You Choose The Wrong One, Some Of The More Advanced Features.


Web hierarchical schematic design in altium designer new altium designer users may not fully understand the benefits of organizing schematic. Web summary 2.2 types of schematics types of schematics hierarchical schematics flat schematics what to do before building schematics summary 2.3 selecting and. Web learn more about the new dynamic data model for schematic compilation in altium designer define a hierarchy for schematic designs in pcb design,.