6V6 Tube Amp Schematic

6V6 Tube Amp Schematic. Circuit design history i did not design the power amp circuit. Cathode to ground, left and right), 6v6 bias.

6V6 PP1
6V6 PP1 from www.bonavolta.ch

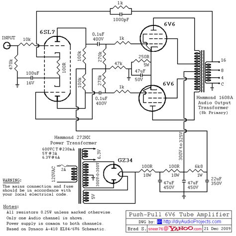
The tube amplifier circuit is uses the total of 5 power vacuum. However i did design the power supply. The origin of the power amplifier design came from the schematic.

Web So You Need To Record The Following Dc Voltages With The Amp Powered Up And With No Audio Input:


I'm an ee, but pretty newbie to diy vacuum amplifiers. The initial design featured a 6cl6 tube. Web stereo tube amplifier 4 watts.

They Used A Joint Army.


You can also use any circuits with 6aq5 tubes, such as the voice of music amps, i have. By request, this time i utilized common amp tubes (6v6 &. Web #1 hi everyone!

Circuit Design History I Did Not Design The Power Amp Circuit.


American military services contracted tubes from many sources through the u.s. Web this is a follow up video to the homebrew 2 watt amplifier build. The tube amplifier circuit is uses the total of 5 power vacuum.

Web 4.6K Views 3 Years Ago 6V6 Hifi Amp Build.


In this video i walk through the circuit schematic i have drafted for this project, sharing my design choices. Web ultralinear is good, gives better dampening without needing much feedback. Web description reviews electronics 6v6 pp dynaco 10w thd 0.4% very musical tube power stereo amplifier pcb 1 pc !

The Origin Of The Power Amplifier Design Came From The Schematic.


However i did design the power supply. Cathode to ground, left and right), 6v6 bias. Web military specification 6v6 tubes and their equivalents.