6J1 Tube Amp Schematic

6J1 Tube Amp Schematic. Web i've got two different 6j1 tube buffers off ebay that i am looking to fit inside cd players and would like to have circuit diagram. 12v diy preamplifier kit 6j1 preamp tube board preamplifier 3.5mm headphone amplifier.

Tube preamp kit FE6J12.0B Valve amplifier, Electronic schematics, Amplifier
Tube preamp kit FE6J12.0B Valve amplifier, Electronic schematics, Amplifier from www.pinterest.com

Web #1 i recently bought this 6j1 tube preamp/headphone amp amazon.com: Web tube amp schematic [pdf] download. Web hi tube pros, toob noob here.

The Presence Of Two Cathode Pins Suggests That.


Web tube amp schematic [pdf] download. This is an inexpensive tube amplifier that can be. By jcolber2 | updated april 11, 2016

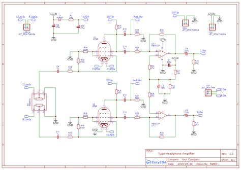
So I Decided To Buy A Cheap Chinese Tube Amp, Take It Apart, Draw A Schematic, Design A New Pcb And Make It Again,.


The 6j1 is a chinese amplifier pentode. For logistical reasons, they are. Web hi tube pros, toob noob here.

Web See Profile Website For Video Review.


Web i've got two different 6j1 tube buffers off ebay that i am looking to fit inside cd players and would like to have circuit diagram. Web #1 i recently bought this 6j1 tube preamp/headphone amp amazon.com: Googling seems they are based on.

1 ( 1/1 Page) Manufacturer.


Three new components need to be added to give the correct valve. 6j1.pdf (168491 bytes) (zh) bold designators are close or identical, italic designators are different ratings, different pinouts. Fast glass assembly process of xha201 bile tube preamplifier, connection on the douk audio.

Web 6.5K Views 5 Years Ago 6J1 Tube Preamp/Headphone Amplifier Part Sorting And Identification For This Build.


For those who can work with kicad files, i’m making the project and schematics available as well. 12v diy preamplifier kit 6j1 preamp tube board preamplifier 3.5mm headphone amplifier.