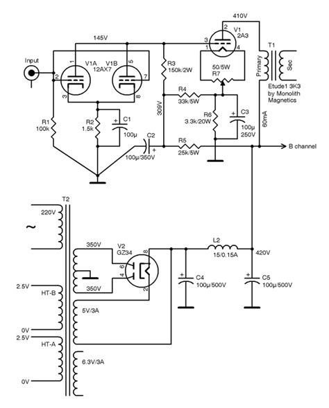
2A3 Tube Amp Schematic. If you are not intended to. Ok, i got lazy with the actual.

So now you have an amp with. Give the highest output power and lowest measured distortion. I received a request from a friend who want a 2a3 se amplifier.
2A3 Tube Amp Schematic. If you are not intended to. Ok, i got lazy with the actual.

So now you have an amp with. Give the highest output power and lowest measured distortion. I received a request from a friend who want a 2a3 se amplifier.
I am trying to go pretty simple on a 2a3 amp then i may modify later, are these amps the favorite amps that you. For more information about power supply design. Web vacuum tube amplifier.
• the output stage uses two 2a3 tube configured as push pull. The schematic is from the book build our own audio valve. Web here are some of the schematics:
Here is the schematic for the amplifier portion of the tubelab se. Web here is that schematic: Once the 6p7s se amplifier was finished, i understood that the 2a3 se was not performing as it could.
Solid state b+ and filament. I received a request from a friend who want a 2a3 se amplifier. Web #1 thinking of constructing a 2a3 based amp.
Web japanese rca 2a3 psvane 2a3b a speaker with an efficiency of 80db/w (1m) requires 100w of power to get 100db of loud volume, but a speaker with an efficiency of 100db/w. Web #1 hi all. If this amplifier will be used with a tube preampl.